您当前的位置:人民监督网 ->首页 首 页繁體中文
人民监督网文章资讯特别报道 退出登录 用户管理
栏目导航
热门文章
  • ››记者调查:湖北襄南监狱...
  • ››人大代表为何暴富?
  • ››浙江淳安法院暴力执法无...
  • ››快讯:大同副市长马斌雇...
  • ››温家宝总理:是人民在养...
  • ››惠州市政法委书记李达文...
  • ››晋江市委书记陈荣法北京...
  • ››廊坊市委秘书长李波命警...
  • ››【喜讯】第八届新世纪新...
  • ››中青报:辽宁阜新“退休...
  • ››中青报:辽宁阜新公安法...
  • ››山西疫苗事件鉴定结果出...
  • ››铁老大龙京被曝荒淫无度...
  • ››浙江省商务厅副厅长徐焕...
  • ››新蔡县巨贪张建军交代贪...
  • ››对“奥运期间不要骂贪官...
  • ››舆论监督66小时撂倒重庆...
  • ››山东德州:一场被中断调...
  • ››被舆论监督扳倒的临汾纪...
  • ››美国之音:朱瑞峰与警方...
  • ››美国之音:北京民间反腐...
  • ››美国之音:日花万金包养...
  • ››情妇制造中心
  • ››湖北通山县民营企业被县...
  • ››揭开山西省委纪检委委员...
  • ››山西临汾纪委书记年龄造...
  • ››朱瑞峰揭中办高官日花万...
  • ››瓮安政法委书记公安局长...
  • ››汪洋誓将“三打两建”进...
  • ››女子晒干爹赠送“连体钞...
  • ››瓮安“6·28”事件流变
  • ››卫生部疾病控制局官员杨...
  • ››济源市对污染企业熟视无...
  • ››上海铁路局厅级铁老大龙...
  • ››一个不靠谱的词:兄弟
  • ››广西来宾市局长日记韩峰...
  • ››德州市行贿日记涉及的官...
  • ››德州行贿日记现身 百名官...
  • ››媒体危机:记者是谁的通...
  • ››新蔡交通局原局长涉嫌贪...
  • 相关文章
  • ››中国拟修改刑事诉讼法...
  • 中国拟修改刑事诉讼法 禁止强迫嫌犯自证其罪
    作者:佚名  来源:北京晨报  发布时间:2011-08-25 08:30:30  

    减小字体 增大字体

     

    中国拟修改刑事诉讼法 禁止强迫嫌犯自证其罪

     

    中国拟修改刑事诉讼法 禁止强迫嫌犯自证其罪

    中国拟修改刑事诉讼法 禁止强迫嫌犯自证其罪

    全国人大常委会审议刑事诉讼法修正案草案

    禁止强迫嫌犯自证其罪

    据新华社北京8月24日电 十一届全国人大常委会第二十二次会议24日在京举行。会议审议刑事诉讼法修正案草案、关于检查老年人权益保障法实施情况的报告等。

    提请全国人大常委会审议的刑诉法修正案草案,通过完善非法证据排除制度等,进一步遏制刑讯逼供和其他非法收集证据的行为。

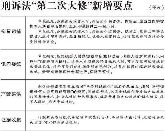
    现行刑事诉讼法对严禁刑讯逼供和以其他非法的方法收集证据有明确规定。为从制度上进一步遏制刑讯逼供和其他非法收集证据的行为,维护司法公正和刑事诉讼参与人的合法权利,修正案草案在严禁刑讯逼供的规定后,增加不得强迫任何人证实自己有罪的规定。

    ■刑诉法修正案草案解读

    证人逃避出庭可拘留

    修正案草案:经人民法院依法通知,证人应当出庭作证。证人没有正当理由不按人民法院通知出庭作证的,人民法院可以强制其到庭,但是被告人的配偶、父母、子女除外。证人没有正当理由逃避出庭或者出庭后拒绝作证,情节严重的,经院长批准,处以十日以下的拘留。

    证人因履行作证义务而支出的交通、住宿、就餐等费用及误工损失,应当给予补助。对证人作证的补贴,列入司法机关业务经费,由同级政府财政予以保障。有工作单位的证人作证,所在单位不得克扣或者变相克扣其工资、奖金及其他福利待遇。

    解读:中国人民大学法学院教授陈卫东说:“中国人在生活中往往很顾及人情,不愿意得罪人。”

    在规定证人强制出庭的同时,考虑到强制配偶、父母、子女在法庭上对被告人进行指证,不利于家庭关系的维系,因此,规定被告人的配偶、父母、子女除外。这充分体现了立法的人文关怀。

    我国拟修法细化逮捕条件

    修正案草案:对有证据证明有犯罪事实,可能判处十年有期徒刑以上刑罚的,或者可能判处有期徒刑以上刑罚,曾经故意犯罪或者身份不明的犯罪嫌疑人、被告人,应当予以逮捕。

    解读:陈卫东教授说,现行刑诉法规定的逮捕条件,特别是逮捕的必要条件很笼统,没有一个具体可以衡量的标准。这次修改就是要通过细化标准,使侦查机关更加准确地把握和运用逮捕这种刑事强制措施,发挥逮捕措施在惩治犯罪中的作用,同时也有利于防止错误逮捕。

    未成年罪犯“案底”将封存

    修正案草案:新增“特别程序”一编,并在“未成年人犯罪案件诉讼程序”中规定,“犯罪的时候不满十八岁,被判处五年有期徒刑以下刑罚的,司法机关和有关部门应当对相关犯罪记录予以封存。”

    解读:北京大学法学院副院长汪建成表示,这个规定体现了社会进步。我国对未成年人犯罪实行挽救、感化、教育的方针,在修改刑事诉讼法时,通过这个条款,可以确立对未成年人进行特别保护。

    陈卫东教授说:“未成年人的心理生理都在发育过程中,他们的犯罪带有很大的或然性。对他们的犯罪记录封存后,使得他们在人生的成长中,不会因为这样的记录耽误上学、招工,影响前程。”同时,修正案草案也为司法机关今后办案留下了余地。草案规定,“犯罪记录被封存的,不得向任何单位和个人提供,但司法机关为办案需要或者有关单位根据法律法规规定进行查询的除外。依法进行查询的单位,应当对被封存的犯罪记录的情况予以保密。”

    拘留必须出示拘留证

    修正案草案:采用刑讯逼供等非法方法收集的犯罪嫌疑人、被告人供述和采用暴力、威胁等非法方法收集的证人证言、被害人陈述,应当予以排除。

    公安机关拘留人的时候必须出示拘留证。拘留后,应当立即将被拘留人送看守所羁押,至迟不得超过二十四小时。除无法通知或者涉嫌危害国家安全犯罪、恐怖活动犯罪等严重犯罪,通知可能有碍侦查的情形以外,应当把拘留的原因和羁押的处所,在拘留后二十四小时以内,通知被拘留人的家属。犯罪嫌疑人被送交看守所羁押以后,侦查人员对其进行讯问,应当在看守所内进行。

    解读:陈卫东教授说,这次修改刑诉法遏制刑讯逼供是一个整体性的防范,通过证据的收集、拘留后送看守所羁押、讯问时录音录像等一系列的程序规定,把整个刑事诉讼程序串联起来,严密防范刑讯逼供的发生。

    死刑复核应讯问被告人

    修正案草案:最高人民法院复核死刑案件,应当作出核准或者不核准死刑的裁定。对于不核准死刑的,最高人民法院可以发回重新审判或者通过提审予以改判。

    最高人民法院复核死刑案件,应当讯问被告人,听取辩护人的意见;最高人民检察院可以向最高人民法院提出意见。

    解读:最高人民法院曾在2008年4月25日上午,首次进行视频“面对面”远程提讯死刑被告人。法官利用远程视频系统,对犯贩卖毒品罪被判处死刑羁押于福建省泉州市看守所的被告人蒋华全进行了远程提讯。

    这次修改法律从更高的立法层面对确认“讯问被告人,听取辩护人意见”,说明立法者充分吸收了司法实践经验。

    避免发回重审“踢皮球”

    修正案草案:原审人民法院对于判决事实不清楚、证据不足发回重审的案件作出判决后,第二审人民法院经过审理,仍然认为事实不清楚或者证据不足的,应当依法作出判决。

    解读:北京大学法学院副院长汪建成评价说:“第二审程序的修改强调的是发回重审的规范化,案件不能在一二审法院之间无限期地来回循环消耗司法资源。这是本次修改一个很大的变化。修正案草案就是要使得案件在发回重审一次后,二审必须下判,履行二审的职能。”


    Tags:刑事诉讼法 自证其罪

    [] [返回上一页] [打 印] [收 藏]
    人民监督网郑重提示:
        请你记住,无论你身在中华人民共和国的哪个角落,强大的《中华人民共和国宪法》随时都是你坚强的后盾,请你记住你是中华人民共和国公民。
        中国共产党总书记习近平:宪法是国家的根本法,是治国安邦的总章程,具有最高的法律地位、法律权威、法律效力,具有根本性、全局性、稳定性、长期性。任何组织或者个人,都不得有超越宪法和法律的特权。一切违反宪法和法律的行为,都必须予以追究。
        《中华人民共和国宪法》第五条规定:一切法律、行政法规和地方性法规都不得同宪法相抵触。一切违反宪法和法律的行为,必须予以追究。任何组织或者个人都不得有超越宪法和法律的特权。
        《中华人民共和国宪法》第二十七条规定:一切国家机关和国家工作人员必须倾听人民的意见和建议,接受人民的监督。
        《中华人民共和国宪法》第三十五条规定:中华人民共和国公民有言论、出版的自由。
        《中华人民共和国宪法》第四十一条规定:中华人民共和国公民对于任何国家机关和国家工作人员,有提出批评和建议的权利。

        
     
    ∷相关文章评论∷    (欢迎对相关文章予以评论,评论内容只代表网民观点,与本站立场无关!请勿使用以下字符[';%]
       评论摘要(共 0 条,得分 0 分,平均 0 分) 查看完整评论

    用户名: 查看更多评论

    分 值:100分 85分 70分 55分 40分 25分 10分 1分

    内 容:

             通知管理员 验证码:


    联系我们 - 本网简介 - 证件查验 - 用户中心

    主管:人民监督网新闻出版传媒集团

    (浏览本网主页,建议将电脑显示屏的分辨率调为1024*768)